高知県医師会について
県民の皆様へ
医師・医療機関の皆様へ
会員専用ページ
詳しくは画像をクリック☟
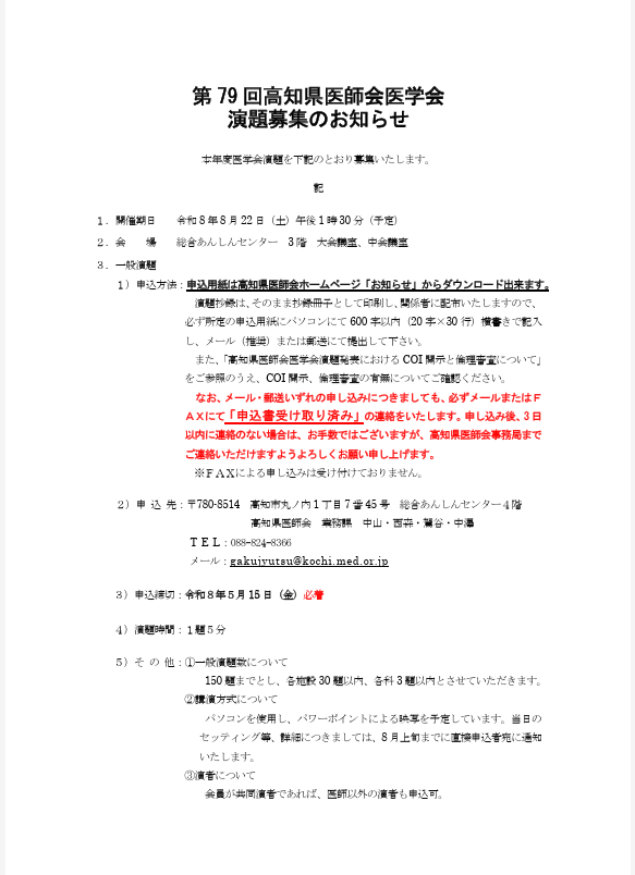
第79回演題申込書はこちらからダウンロードできます(Word)
第79回ホームページ掲載内容COI開示及び倫理審査について
MENU